ウォーターハンマーを防ぐ

インテリアについて聞きたい
先生、「ウォーターハンマー」ってどういうことですか?なんか怖い名前ですね。

インテリア研究家
確かに、怖い名前だよね。ウォーターハンマーとは、蛇口を急に閉めた時に、水道管の中で水が叩きつけるような音が「ゴン!」「カン!」って鳴る現象のことだよ。ハンマーで叩いたような音だから、ウォーターハンマーって言うんだ。

インテリアについて聞きたい
なんで音が鳴るんですか?

インテリア研究家
急に水を止めると、水の流れが急ブレーキをかけて、その勢いが水道管に大きな圧力をかけるんだ。その圧力の波が音となって伝わってくるんだよ。マンションだと、他の部屋にも聞こえてしまうこともあるんだ。ひどいと水道管が壊れて水が漏れてしまうこともあるから、蛇口はゆっくり閉めるようにしようね。
ウォーターハンマーとは。
家の中の蛇口を急に閉めたときに、「ゴン」「カン」「コン」といった音が配管から聞こえることがあります。これは「水撃作用」と呼ばれる現象で、水の流れを急停止したために、水の勢いが圧力に変わって配管に大きな衝撃を与えることで起こります。この衝撃はまるでハンマーで叩いたような音なので、水撃作用と呼ばれています。集合住宅のお隣さんや、一戸建てでも道路を挟んだお家まで音が届くこともあり、騒音問題になることもあります。また、この現象を放っておくと、配管が傷んで水漏れを起こす危険性もあるので注意が必要です。
ウォーターハンマーとは

水道を使う暮らしの中で、「ゴン!」「カン!」「コン!」といった、まるで槌で叩くような音が聞こえたことはありませんか?これはウォーターハンマーと呼ばれる現象で、蛇口を閉めた時など、水道の栓を急に閉めることで起こります。
普段、水道管の中を勢いよく流れている水は、大きな運動の力を持っています。蛇口を急に閉めると、この流れが突然せき止められます。すると、水の運動の力が圧力の力へと変わり、水道管の中に急激な圧力の変化が起こります。この圧力の変化は、まるで波のように水道管の中を伝わり、壁や床を振動させて、あの耳障りな音となって私たちに聞こえるのです。
集合住宅では、この音が隣近所の部屋に響くことがあり、騒音問題に発展する可能性があります。さらに、一戸建て住宅でも、状況によっては離れた家にまで音が届くこともあります。
ウォーターハンマーは、単にうるさいだけでなく、住宅にも悪影響を及ぼします。繰り返し発生する衝撃は、水道管の繋ぎ目などに負担をかけ、水漏れの原因となることがあります。また、ひどい場合には、水道管の破損に繋がることもあります。
快適な住まいを保つためには、ウォーターハンマーへの対策が重要です。ウォーターハンマーを防ぐには、蛇口をゆっくり閉めることが一番手軽で効果的な方法です。また、専用の器具を取り付けることで、水の流れを調整し、衝撃を吸収することもできます。気になる音や水漏れを防ぎ、安心して暮らせるように、ウォーターハンマーへの対策を心がけましょう。
| 現象 | 原因 | 影響 | 対策 |
|---|---|---|---|
| ウォーターハンマー(水道管の異音) | 蛇口を急に閉めることで、水の流れが急停止し、圧力変化が波のように水道管を伝わり、壁や床を振動させる。 |
|
|
ウォーターハンマーの原因

水道管の中で水が急に止められると、衝撃音と共に配管が揺れる現象があります。これをウォーターハンマー、または水撃作用と呼びます。この音や揺れは、まるでハンマーで叩かれたような音であることから、この名前が付けられました。
ウォーターハンマーの最も大きな原因は、水道の栓を急に閉めることです。例えば、勢いよく水を出していた蛇口を急に閉めたり、洗濯機や食器洗い機が自動的に給水を停止する際に、この現象が起こりやすくなります。勢いよく流れていた水が突然止められると、その勢いは行き場を失い、水圧が急上昇します。この圧力変化が衝撃波となって配管内を伝わり、ドンという音や振動を引き起こします。
古くなった水道管を使っている場合は、ウォーターハンマーが発生しやすくなります。これは、長年の使用によって管の内側に錆などが溜まり、水の流れる道が狭くなっていることが原因の一つと考えられます。また、水道管の圧力が高い家でも、ウォーターハンマーが起きやすい傾向にあります。高い圧力で水が流れているため、急に止められた時の衝撃も大きくなるからです。
水道管の固定が不十分な場合も、ウォーターハンマーの音が大きく響くことがあります。水道管は壁の中などに固定されていますが、経年劣化などで固定が緩むと、管自体が振動しやすくなります。この振動がウォーターハンマーの音を増幅させ、より大きな音として聞こえてしまうのです。
その他にも、空気抜き弁の不具合や減圧弁の故障なども、ウォーターハンマーの原因となることがあります。空気抜き弁は水道管内に溜まった空気を排出する役割を担っており、これが正常に機能しないとウォーターハンマーが発生しやすくなります。また、減圧弁は水道管内の水圧を適切な値に保つ役割がありますが、故障すると水圧が不安定になり、ウォーターハンマーが起こりやすくなります。これらの要因が複数重なることで、ウォーターハンマーの音や頻度、揺れの大きさが変わってきます。
| 現象 | 原因 | 発生しやすい条件 |
|---|---|---|
| ウォーターハンマー (水撃作用) 水道管の中で水が急に止められると、衝撃音と共に配管が揺れる現象。 |
水道の栓を急に閉めること 例:蛇口を急に閉める、洗濯機/食器洗い機の自動給水停止 |
|
ウォーターハンマーの対策

水道を使う際、「ドン!」という大きな音に悩まされた経験はありませんか?これは「ウォーターハンマー現象」と呼ばれるもので、水が急に止められた際に起こる配管内の水撃作用が原因です。この音は不快なだけでなく、配管の劣化や破損にも繋がるため、早めの対策が必要です。
ウォーターハンマーを防ぐには、いくつかの方法があります。まず心がけたいのは、蛇口や洗濯機のバルブをゆっくりと操作することです。勢いよく閉めずに、水の流れを徐々に弱めていくことで、急激な水圧の変化を抑え、ウォーターハンマーの発生を予防できます。
次に有効な対策として、ウォーターハンマー防止器の設置が挙げられます。この装置は、配管内に空気を溜め込む仕組みで、急激な水圧変化を吸収し、衝撃や音を軽減する効果があります。既存の配管にも取り付けられるため、比較的簡単に導入できます。
また、配管の固定状態を確認することも重要です。配管がしっかりと固定されていないと、水の流れによって振動が発生し、ウォーターハンマー現象を悪化させる可能性があります。固定金具を増設したり、緩んでいる箇所を締め直すことで、配管の振動を抑え、音を軽減できます。
さらに、配管そのものの状態も確認しましょう。古くなったり、損傷している配管は、ウォーターハンマー現象の影響を受けやすくなります。もし配管にひび割れや劣化が見られる場合は、交換を検討することも必要です。
ウォーターハンマーは、日々の心がけと適切な対策によって防ぐことができます。快適な住まい環境を維持するためにも、これらの対策を参考に、ウォーターハンマー現象への対策を検討してみてください。
| 対策 | 詳細 |
|---|---|
| 蛇口やバルブの操作 | ゆっくりと操作し、急激な水圧変化を防ぐ |
| ウォーターハンマー防止器の設置 | 配管内に空気を溜め込み、水圧変化を吸収 |
| 配管の固定状態の確認 | 固定金具の増設や締め直しで振動を抑える |
| 配管の状態確認 | ひび割れや劣化があれば交換を検討 |
専門家への相談

水道を使う際に「ドン!」という衝撃音、つまりウォーターハンマーがたびたび聞こえる、あるいは音が大きい場合は、専門の業者に相談するのが一番です。自分自身で何とかしようとすると、かえって事態を悪化させてしまう恐れがあるので、専門家の知識と経験を借りることが大切です。
専門の業者であれば、配管の状態を詳しく調べて適切な対策を提案してくれますので、問題の根本的な解決につながります。配管に使われている材料の種類や構造、水圧などを総合的に判断した上で、最適な対策方法を考えてくれます。
ウォーターハンマーが起きる原因は様々です。例えば、蛇口やバルブを急に閉めた際に、水の流れが急停止することで管内に衝撃波が発生します。この衝撃波が配管内を伝わり、壁や床に伝わることで「ドン!」という音として聞こえるのです。また、水圧が高い場合や、配管の経年劣化による腐食、緩みなども原因となります。このような原因特定には専門知識が必要です。
専門業者は、ウォーターハンマーを防ぐための器具の設置や、配管の補修、交換といった作業も行いますので、安心して任せられます。ウォーターハンマー防止器には、空気の力で衝撃を吸収する空気槽式や、ピストンで圧力を調整するピストン式など、様々な種類があります。状況に応じて最適なものを選んで設置してくれます。
早めに対処することで、被害の拡大を防ぎ、快適な住まいを維持できます。ウォーターハンマーを放置しておくと、配管の破損や漏水に繋がる可能性があります。また、騒音によるストレスも無視できません。専門業者に相談することで、これらの問題を未然に防ぎ、安心して暮らせる環境を保つことができます。
| ウォーターハンマー問題 | 専門業者への相談 |
|---|---|
| 水道を使う際に「ドン!」という衝撃音(ウォーターハンマー)が聞こえる。 | 専門業者に相談するのが一番。自己解決は事態悪化の恐れあり。 |
| 配管の状態を詳しく調べて適切な対策を提案。根本的な解決につながる。 | |
| ウォーターハンマー発生の原因 | 配管の材料、構造、水圧などを総合的に判断し、最適な対策方法を検討。 |
| 蛇口やバルブを急に閉めた際に、水の流れが急停止することで管内に衝撃波が発生。 | |
| 水圧が高い、配管の経年劣化による腐食、緩みなども原因。 | |
| ウォーターハンマーを防ぐための器具の設置や配管の補修、交換作業。 | |
| 空気槽式やピストン式など、状況に応じて最適なウォーターハンマー防止器を選んで設置。 | |
| 放置すると配管の破損や漏水、騒音によるストレスに繋がる。 | 早めに対処することで被害の拡大を防ぎ、快適な住まいを維持できる。 |
定期的な点検

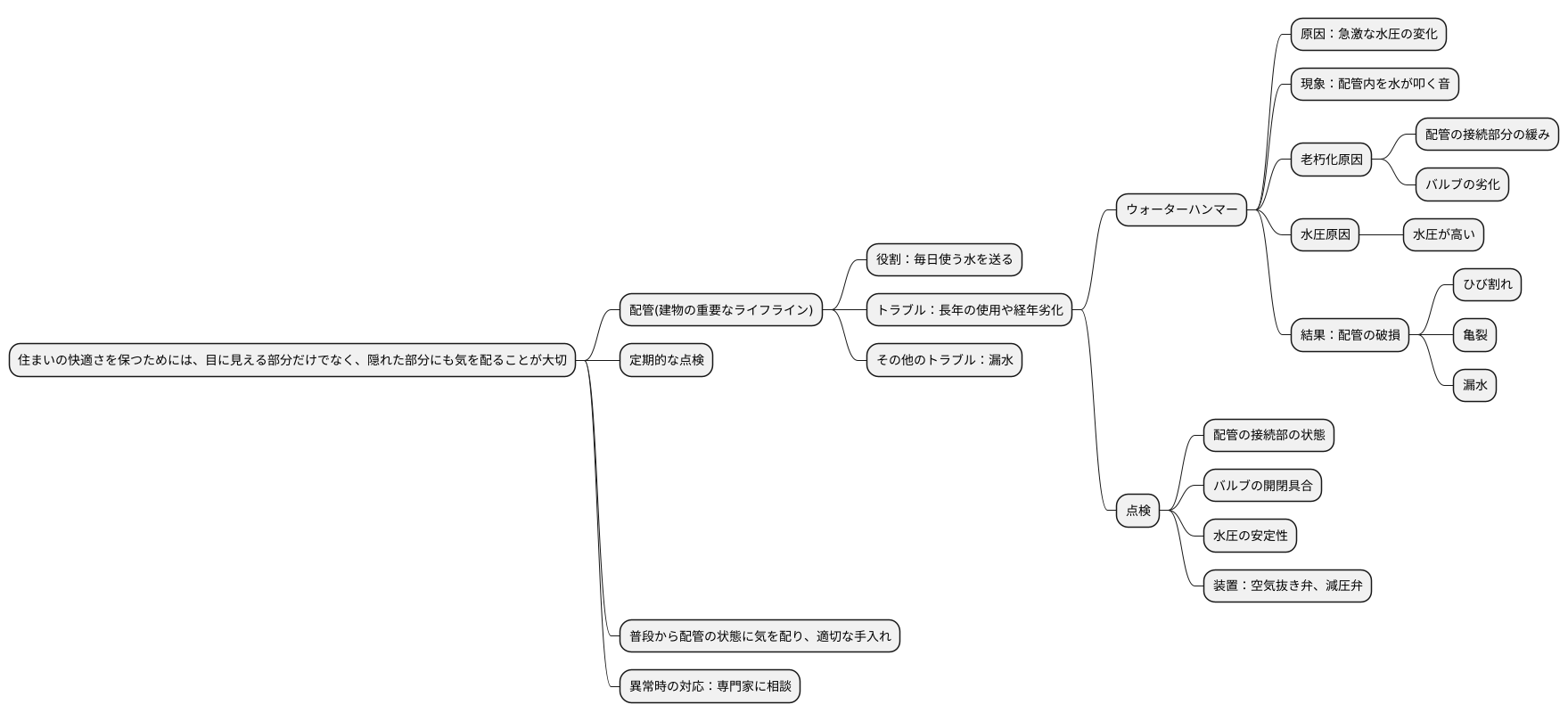
住まいの快適さを保つためには、目に見える部分だけでなく、隠れた部分にも気を配ることが大切です。特に、水道管などの配管は、建物の重要なライフラインです。配管は、私たちが毎日使う水を送る役割を担っていますが、長年の使用や経年劣化によって、様々な問題が発生する可能性があります。その代表的なトラブルの一つが、ウォーターハンマーと呼ばれる現象です。ウォーターハンマーは、急激な水圧の変化によって配管内を水が叩く音で、まるでハンマーで叩かれたような音がすることから、その名前が付けられています。この音は、配管の老朽化が原因で発生しやすくなります。配管の接続部分が緩んでいたり、バルブが劣化していたりすると、水の流れが不安定になり、ウォーターハンマーが発生しやすくなります。また、水圧そのものが高い場合も、ウォーターハンマーのリスクが高まります。このようなウォーターハンマーによる衝撃は、配管の破損に繋がる可能性があります。小さなひび割れから始まり、やがて大きな亀裂へと発展し、漏水などの深刻なトラブルを引き起こすこともあります。だからこそ、定期的な点検が重要になります。点検では、配管の接続部の状態、バルブの開閉具合、水圧の安定性などを確認します。もし異常が見つかった場合は、すぐに修理や交換などの適切な対応が必要です。また、空気抜き弁や減圧弁といった、水圧を調整する装置も忘れずに点検しましょう。これらの装置が正常に機能していることで、ウォーターハンマーの発生を抑制し、配管への負担を軽減することができます。定期的な点検は、ウォーターハンマーだけでなく、漏水などの他のトラブルの予防にも繋がります。普段から配管の状態に気を配り、適切な手入れをすることで、安心して快適な暮らしを送ることができます。もし、普段と違う音や水の出方に気づいたら、些細なことでも見逃さずに、専門家に相談することをお勧めします。早めの対応が、大きなトラブルを未然に防ぐことに繋がります。

まとめ

水道を使う家庭で時折聞こえる「ドン!」という不快な音、もしかしたらそれはウォーターハンマーかもしれません。ウォーターハンマーとは、水道管の中を流れる水が急激に止められた際に、水撃作用によって管内圧力が急上昇し、衝撃音や振動が発生する現象です。この衝撃は、まるでハンマーで叩かれたような音に聞こえることから、ウォーターハンマーと呼ばれています。単に音が気になるだけでなく、放置すると配管の接続部が緩んだり、ひび割れが生じて漏水の原因となることもあります。また、最悪の場合には配管の破損に繋がる恐れもあるため、早めに対策することが重要です。
ウォーターハンマーを防ぐためには、いくつかの方法があります。まず、蛇口を急激に閉めないように心がけましょう。ゆっくりと丁寧に閉めることで、水流の変化を緩やかにし、水撃作用の発生を抑えることができます。次に、ウォーターハンマー防止器の設置も効果的です。この装置は、空気の圧縮性を利用して水撃作用を吸収し、衝撃を和らげる役割を果たします。既存の配管にも比較的簡単に取り付けられるため、ウォーターハンマーに悩まされている場合は検討してみる価値があります。さらに、配管の支持を強化することも有効な対策です。配管がしっかりと固定されていないと、水撃作用による振動が大きくなり、騒音や破損のリスクが高まります。配管を金具などで適切に固定することで、振動を抑制し、ウォーターハンマーの発生を軽減することができます。
これらの対策に加えて、専門家による定期的な点検も大切です。配管の状態をプロの目で確認してもらい、必要に応じて修理や交換を行うことで、ウォーターハンマーだけでなく、その他の配管トラブルも未然に防ぐことができます。配管は家の重要なライフラインです。日頃から配管の状態に気を配り、ウォーターハンマーなどの異常に気づいたら、放置せずに適切な対策を講じることが、快適で安全な住まいを守ることに繋がります。
| ウォーターハンマーとは | 水道管の中を流れる水が急激に止められた際に、水撃作用によって管内圧力が急上昇し、衝撃音や振動が発生する現象。 |
|---|---|
| ウォーターハンマーの危険性 |
|
| ウォーターハンマーの対策 |
|
