快適な住まいを実現する家事動線

インテリアについて聞きたい
家事動線って、よく聞くんですけど、何なのか具体的に教えてもらえますか?

インテリア研究家
家事動線とは、料理や洗濯など家事をする時に人が動く経路のことだよ。たとえば、冷蔵庫から材料を取り出して、シンクで洗って、コンロで加熱調理して、食器棚にしまうといった一連の流れのことだね。

インテリアについて聞きたい
なるほど。でも、ただ動くだけなら、何でも家事動線になるんですか?

インテリア研究家
いい質問だね。ただ動くだけではなくて、より効率的に家事をこなすための経路を考えることが重要なんだ。例えば、冷蔵庫とシンクとコンロを結んだ三角形をワークトライアングルと言って、この三角形の辺の長さが短ければ短いほど、動きが少なく効率的だと言われているんだよ。
家事動線とは。
家の中を飾ったり、工事に関する言葉で「家事動線」というものがあります。これは、ご飯を作ったり洗濯したりといった家事をする時に、人がどのように動くのか、物がどのように運ばれるのか、どれくらい動くのかを表す言葉です。家事をする人の動きや物の動きを線で表すと、どれだけの量をどれだけの時間で移動させたかが分かります。家を設計するときには、この動線をきちんと計画しておくことがとても大切です。家事をスムーズに進めるためには、この動線をできるだけ短く、そして交わらないように工夫する必要があります。例えば台所では、材料を準備し、洗い、加熱調理するという一連の流れが滞りなく行えるように動線を考えます。たいていの人は右利きなので、左から右へ作業が進むようにすると動きやすいでしょう。また、台所の動線がうまく設計されているかどうかを確認するには、「ワークトライアングル」と呼ばれる方法があります。これは、流し台、冷蔵庫、加熱調理機器を線で結んでできる三角形の距離を目安にする方法です。
家事動線とは

家事動線とは、炊事、洗濯、掃除といった家事を行う際に人が動く道筋のことです。物を運ぶ道筋や、それらの行動の回数も含まれます。毎日、私たちは気づかないうちに色々な動きを繰り返しています。この一連の動きがなめらかに行えるかどうかで、住まいの心地よさが大きく変わってきます。家事動線を意識することで、無駄な動きを減らし、家事にかかる時間と労力を大幅に減らすことができます。
例えば、台所での作業を思い浮かべてみてください。冷蔵庫から材料を取り出し、流しで洗い、調理台で下準備をし、コンロで火を通します。こうした一連の動きが、短い動線でなめらかに行えるように台所を設計すると、作業効率がぐっと上がります。冷蔵庫、流し、調理台、コンロを、作業しやすい配置にすることで、何度も行ったり来たりする手間を省き、調理時間を短縮できます。
また、洗濯機から洗濯物を取り出し、ベランダに干し、取り込んで畳むといった洗濯に関わる動きも、動線を意識することで、なめらかに行うことができます。洗濯機とベランダが近い、もしくは洗濯機と物干し場が同じ階にあることで、洗濯物を運ぶ負担を減らせます。さらに、洗濯物を畳む場所を近くに設けることで、家事全体の時間を短縮し、負担を軽減できます。
家事動線は、家事の効率を上げるだけでなく、毎日の暮らしの質を高める上で大切な要素です。例えば、買い物から帰ってきて、すぐに食品庫や冷蔵庫に荷物をしまえる動線を確保することで、玄関から台所まで重い荷物を運ぶ負担を軽減できます。また、掃除機をかける際にも、家具の配置やコンセントの位置などを考慮することで、スムーズに掃除を行うことができます。このように、家事動線を意識した住まいづくりは、日々の暮らしをより快適で豊かなものにしてくれます。
| 家事 | 動線 | メリット |
|---|---|---|
| 炊事 | 冷蔵庫→流し→調理台→コンロ | 作業効率向上、調理時間短縮 |
| 洗濯 | 洗濯機→ベランダ→取り込み→畳む場所 | 洗濯物運搬の負担軽減、家事時間短縮 |
| 買い物 | 玄関→食品庫/冷蔵庫 | 重い荷物運搬の負担軽減 |
| 掃除 | 家具配置、コンセント位置を考慮 | スムーズな掃除 |
動線の種類

暮らしを心地よくする上で、家の間取りを考える際に重要なのが動線です。動線とは、人が家の中で移動する際に描く線のことです。特に家事動線は、毎日の生活に直結するため、より効率的な配置にすることで、時間と労力の節約につながります。家事動線は大きく分けて三つの種類に分類できます。
一つ目は、食事の準備に関わる「調理動線」です。これは、冷蔵庫から必要な食材を取り出し、シンクで洗い、下ごしらえを行い、コンロで調理し、そして食卓へ料理を運び、後片付けまでの一連の流れを指します。この一連の動作がスムーズに行えるよう、冷蔵庫、シンク、コンロを三角形に配置する「作業の三角形」という考え方があります。この配置を取り入れることで、無駄な動きを減らし、調理時間を短縮することができます。
二つ目は、洗濯に関わる「洗濯動線」です。洗濯機から洗い終わった洗濯物を取り出し、ベランダや室内に干してから取り込み、畳んで、それぞれの収納場所へしまうまでの一連の流れを指します。洗濯機と物干し場、そして収納場所が近いほど、持ち運ぶ手間が省け、家事の負担を軽減できます。また、天候に左右されない室内干し場を設けることも、洗濯動線を効率化する上で有効な手段です。
三つ目は「掃除動線」です。掃除機をかける、床を拭く、ゴミを捨てる、といった掃除に関わる動きを指します。掃除道具の収納場所を掃除する場所に近くに配置することで、スムーズに掃除に取り掛かることができます。また、各部屋にゴミ箱を設置したり、掃除機をかける際にコードが邪魔にならないようコンセントの位置を工夫するなど、ちょっとした工夫で掃除の負担を大きく減らすことができます。
このように、それぞれの動線を意識して間取りを考えることで、日々の家事をより楽に行うことができます。家事にかかる時間を短縮できれば、自分の時間を楽しむ余裕も生まれます。快適な暮らしを実現するために、動線は重要な要素と言えるでしょう。
| 家事動線 | 説明 | 効率化のポイント |
|---|---|---|
| 調理動線 | 冷蔵庫から食材を取り出し、シンクで洗い、下ごしらえを行い、コンロで調理し、食卓へ料理を運び、後片付けまでの一連の流れ | 冷蔵庫、シンク、コンロを三角形に配置する「作業の三角形」の考え方を取り入れる |
| 洗濯動線 | 洗濯機から洗い終わった洗濯物を取り出し、干してから取り込み、畳んで、それぞれの収納場所へしまうまでの一連の流れ | 洗濯機と物干し場、収納場所を近くに配置する。天候に左右されない室内干し場を設ける |
| 掃除動線 | 掃除機をかける、床を拭く、ゴミを捨てる、といった掃除に関わる動き | 掃除道具の収納場所を掃除する場所に近くに配置する。各部屋にゴミ箱を設置する。掃除機をかける際にコードが邪魔にならないようコンセントの位置を工夫する。 |
動線計画の重要性

住まいを設計する上で、暮らしの動きやすさを考える動線計画はとても大切です。これは、家事のしやすさだけでなく、家族全体の暮らしの心地よさにも大きく関わります。動線をうまく計画することで、無駄な動きをなくし、時間を有効に使えるだけでなく、日々のストレスも軽減できます。
例えば、料理をする台所、顔を洗ったり歯を磨いたりする洗面所、そしてお風呂場。これらが近くに配置されていると、家事の動きがスムーズになります。洗濯物を洗い終わったらすぐにベランダに干せる、料理をしながら片付けも同時に進められるといった具合に、移動にかかる時間と労力を大幅に減らすことができます。また、居間を通らずに台所から洗面所に行ける間取りなら、急な来客があっても慌てることなく家事を続けられます。お客様に見られたくない洗濯物や散らかった洗い物などを隠しながら、スムーズに対応できるでしょう。
さらに、食品庫や収納場所の位置も重要です。買い物の荷物を玄関から運び入れる時、食品をしまう場所が玄関から近いと便利です。また、よく使う食器や調理器具は、台所の近くに収納することで、出し入れの手間を省き、作業効率を上げることができます。反対に、季節物の家電や普段使わない食器などは、少し離れた場所に収納しても問題ありません。
このように、動線を意識した住まいづくりは、家族みんなが快適に暮らせるための土台となります。家事の負担を軽くするだけでなく、家族が顔を合わせる機会を増やし、コミュニケーションを円滑にする効果も期待できます。快適な住まいを実現するためには、間取りだけでなく、収納計画や家具の配置なども含めて、総合的に動線を考えていく必要があります。
| 動線計画のメリット | 具体的な例 |
|---|---|
| 家事の効率化、時間短縮、ストレス軽減 |
|
| 作業効率向上 |
|
| 家族間のコミュニケーション促進 | 家族が顔を合わせる機会の増加 |
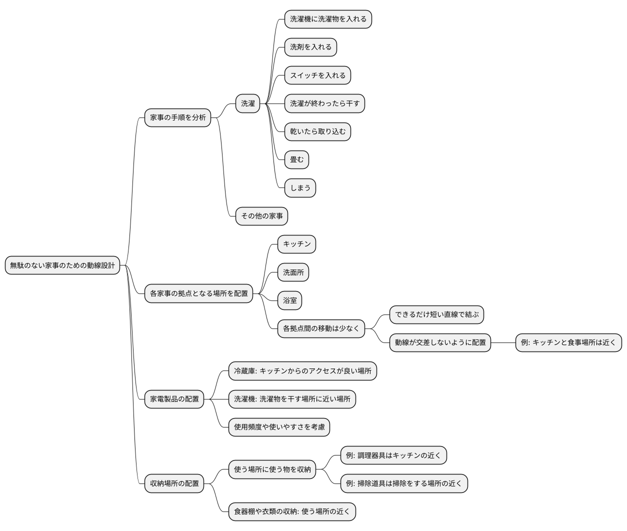
効率的な動線の作り方

無駄のない動作で家事を行うには、家の間取りにおける人の動き、つまり動線を工夫することが重要です。効率的な動線を作るには、まず自分自身の家事の手順を細かく分析してみましょう。例えば、洗濯物を洗う場合、「洗濯機に洗濯物を入れる→洗剤を入れる→スイッチを入れる→洗濯が終わったら干す→乾いたら取り込む→畳む→しまう」といった具合に、一つ一つの動作を具体的に書き出すのです。
次に、キッチン、洗面所、浴室など、各家事の拠点となる場所を配置し、それらをスムーズにつなぐ動線を考えます。この時、各拠点間の移動が少なくなるように、出来るだけ短い直線で結ぶことを意識しましょう。動線が交差すると、移動中にぶつかったり、遠回りになったりするため、動線が交差しないように配置することが大切です。例えば、調理をするキッチンと食事をする場所は近くに配置することで、配膳や後片付けの負担を減らすことができます。
また、冷蔵庫や洗濯機、掃除機といった家電製品の配置も動線に大きく影響します。冷蔵庫はキッチンからのアクセスが良い場所に、洗濯機は洗濯物を干す場所に近い場所に配置するなど、使用頻度や使いやすさを考慮しましょう。そして、使う場所に使う物を収納することも大切です。例えば、調理器具はキッチンの近くに、掃除道具は掃除をする場所の近くに収納することで、物を持ち運ぶ手間を省き、家事の効率を上げることができます。食器棚や衣類の収納なども、使う場所の近くに配置することで、動作の無駄を省き、よりスムーズな動線を確保できるでしょう。収納場所の配置も動線設計の一部として考え、家事の効率化を目指しましょう。

まとめ

住まいにおける家事動線は、快適な生活を送る上で非常に大切です。家事動線を意識することで、無駄な動きを減らし、家事にかかる時間と労力を大幅に節約することができます。家族みんなが心地よく過ごせる住まいを実現するためには、家事動線を最適化することが鍵となります。
住宅を設計する段階では、家族の生活スタイルや家事の進め方をしっかりと把握し、それに合わせた最適な動線を計画することが重要です。例えば、朝起きてから夜寝るまでの流れ、洗濯、料理、掃除など、日常的に行う家事の動作を一つ一つ分析してみましょう。それぞれの動作がどのような順序で行われ、どの場所に移動する必要があるのかを具体的にイメージすることで、より効果的な動線を設計できます。
スムーズな家事動線を実現するためには、動線の長さを短くし、交差しないように工夫することが大切です。キッチン、洗面所、浴室など、水回りを中心とした家事スペースを近くに配置することで、移動距離を最小限に抑えることができます。また、各部屋への移動経路が重ならないように設計することで、家族間での動きの衝突を避け、スムーズな移動を確保できます。
収納場所の位置も家事動線に大きく影響します。使う場所に使う物を収納することで、物の移動を減らし、家事の効率を高めることができます。例えば、調理器具はキッチンの近くに、洗濯用品は洗面所の近くに収納することで、必要な時にすぐに取り出せるようにしましょう。また、掃除道具も使う場所に分散して収納することで、掃除の手間を省くことができます。
家事動線を最適化することで、日々の家事をスムーズに進められるだけでなく、心にゆとりが生まれ、家族との時間をより豊かに過ごすことができます。快適で笑顔あふれる住まいを実現するためにも、家事動線は重要な要素と言えるでしょう。
| ポイント | 詳細 |
|---|---|
| 家事動線の重要性 | 快適な生活、家事の時間短縮、労力節約に繋がる |
| 住宅設計時のポイント | 家族の生活スタイルや家事の進め方に合わせた最適な動線を計画 |
| 動線設計のポイント | 動線の長さを短く、交差しないように工夫。水回りを中心に家事スペースを配置 |
| 収納場所のポイント | 使う場所に使う物を収納。キッチン、洗面所、掃除道具など |
| 家事動線最適化のメリット | 家事の効率化、心にゆとり、家族との時間を豊かに過ごせる |
