広々とした空間、リビングダイニングキッチン

インテリアについて聞きたい
先生、「リビングダイニングキッチン」って、居間と食堂と台所が一緒になった部屋ってことですよね? なぜそんな部屋を作る必要があるんですか?

インテリア研究家
そうだね。一つにする大きな理由は、部屋を広く感じられるようにするためだよ。例えば、別々の部屋だと壁が必要だけど、壁がなくなれば、その分広くなるよね?

インテリアについて聞きたい
なるほど!広く使えるのはいいですね。でも、料理の匂いが部屋中に広がりませんか?

インテリア研究家
確かに、匂いは広がりやすいね。だからリビングダイニングキッチンは、換気がしやすい場所に作ることが多いんだ。窓を大きくしたり、換気扇を強力にしたりして、匂いがこもらないように工夫されているんだよ。
リビングダイニングキッチンとは。
居間、食堂、台所が一つになった部屋のことを「居間食堂台所」と言います。家の中で過ごす時間が多いこれらの場所を一つにすることで、より広い空間を作ることができます。台所への行き来がしやすくなるように設計されているため、食事を中心とした生活を送るのに適しています。お客さんを招く時にもこの場所を使えます。「居間食堂台所」を家族が集まる場所にしたい場合は、家の中で一番過ごしやすい場所に作るのがおすすめです。明るく風通しが良く、西日の影響を受けにくい場所が良いでしょう。台所が同じ空間にあるため、料理中の匂いや煙が広がってしまうこともあるので、換気や風通しを良くすることが特に大切です。
家族が集まる場所

居間、食堂、台所が一体となったリビングダイニングキッチンは、現代の住宅において大変人気を集めています。かつてはそれぞれ独立していた部屋が一つにつながることで、家族が自然と顔を合わせ、言葉を交わす機会が増えるからです。
食事の支度をしながら子供たちの勉強を見てあげたり、あるいは食卓を囲んで今日の出来事を語り合ったりと、リビングダイニングキッチンは様々な場面で家族の結びつきを強める場所となります。
広々とした空間は、開放感にあふれ、家族一人ひとりの時間を大切にしながらも、共に過ごす時間をより豊かに彩ります。例えば、子供が宿題をしている傍らで、大人は読書や趣味を楽しむことができます。従来のように部屋が細かく仕切られているよりも、互いの存在を感じながら、それぞれの時間を過ごすことができるのです。
また、リビングダイニングキッチンは、来客をもてなす際にも便利な空間です。大人数で集まってもゆとりがあり、料理をしながらでも会話に参加できます。さらに、開放的な空間は、子供たちが自由に遊び回るスペースも確保できるため、家族だけでなく、訪れた人々もリラックスして過ごせるでしょう。
このように、リビングダイニングキッチンは、家族の繋がりを深めるだけでなく、多目的な空間として、現代の暮らしに最適な間取りと言えるでしょう。家族の成長と共に、様々な思い出が刻まれる、かけがえのない場所となるはずです。
| リビングダイニングキッチンのメリット | 具体的な例 |
|---|---|
| 家族のコミュニケーション促進 | 食事の支度をしながら子供たちの勉強を見守る、食卓を囲んで今日の出来事を語り合う |
| 開放的な空間 | 広々とした空間で、家族一人ひとりの時間を大切にしながらも、共に過ごす時間を豊かに彩る。子供が宿題をしている傍らで、大人は読書や趣味を楽しむ。 |
| 来客時にも便利 | 大人数で集まってもゆとりがあり、料理をしながらでも会話に参加できる。子供たちが自由に遊び回るスペースも確保できる。 |
空間の有効活用

限られた住まい面積の中で、いかに心地よく暮らすかは、現代の住まいづくりの重要な課題です。その一つの解決策として、居間、食堂、台所を一体化させた空間、いわゆる居間食堂台所があります。この形式には、面積以上の広がりを感じられるという大きな利点があります。壁や仕切りを取り払うことで視線が遮られることなく、実際の面積よりも広く感じられるのです。特に、集合住宅のような限られた空間では、この効果はより顕著に現れます。マンションやアパートなどの集合住宅にお住まいの方にとって、居間食堂台所は空間を最大限に活用し、快適な暮らしを実現するための有効な手段と言えるでしょう。
また、開放的な空間は、光を部屋全体に行き渡らせ、明るく風通しの良い環境を作り出します。壁がないため、窓から入る自然光が隅々まで届き、昼間は照明を必要としない時間帯も増えるでしょう。これは電気代の節約にも繋がり、家計にも優しい住まいとなります。さらに、自然光をふんだんに取り入れることで、健康的で気持ちの良い生活空間が生まれます。太陽の光を浴びることで、心も体もリフレッシュできます。
加えて、風通しの良さも居間食堂台所の魅力の一つです。壁がないことで空気の流れがスムーズになり、湿気がこもりにくくなります。そのため、カビやダニの発生を抑え、健康的で清潔な住環境を保つことができます。また、夏場は自然の風を取り込み、涼しく快適に過ごすことができます。
このように、居間食堂台所は、限られた空間を有効活用するだけでなく、光と風を最大限に取り込み、明るく、風通しの良い、健康的で快適な暮らしを実現する空間です。住まいの広さに関わらず、その利点を活かして、より豊かな生活を送ることができるでしょう。
| メリット | 説明 |
|---|---|
| 広さを感じられる | 壁や仕切りがないため、視線が遮られず、実際の面積よりも広く感じられる。特に集合住宅で効果的。 |
| 明るい | 光が部屋全体に行き渡り、明るく開放的な空間になる。自然光を多く取り込めるため、照明の使用が減り、電気代の節約にも繋がる。 |
| 風通しの良い | 壁がないため空気の流れがスムーズになり、湿気がこもりにくい。カビやダニの発生を抑え、健康的で清潔な住環境を保てる。夏場は自然の風を取り込み、涼しく快適に過ごせる。 |
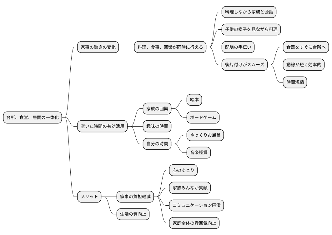
家事の効率化

台所、食堂、居間を一つにすることで、家事の動きが大きく変わります。これまで別々の部屋で行っていた料理、食事、団欒といった行為が、同じ空間で同時に行えるようになります。
まず、料理をしながらでも、家族との会話が自然と生まれます。子供の様子を見ながら安心して料理ができたり、配膳の手伝いを頼むのも容易になります。また、食事の後片付けもスムーズに行えます。食べ終わった食器をすぐに台所へ運べ、洗うのも片付けるのも、動線が短くなるため効率的です。これまで、食事の準備や後片付けにかけていた時間を大幅に短縮できるでしょう。
この空いた時間は、家族の団欒や趣味の時間、あるいは自分のための時間として有効活用できます。例えば、子供と一緒に絵本を読んだり、家族でボードゲームを楽しんだり、これまで忙しくてできなかった趣味に没頭したりすることも可能です。あるいは、ゆっくりとお風呂に入ったり、好きな音楽を聴きながらくつろいだり、自分のための時間を確保することもできます。
家事の負担が減ることで、心にゆとりが生まれ、家族みんなが笑顔で過ごせる時間が増えます。時間に追われることなく、ゆったりとした気持ちで家事をこなせるようになり、心に余裕が生まれます。これは、家族とのコミュニケーションを円滑にし、家庭全体の雰囲気を明るくする効果も期待できます。忙しい毎日の中で、家族との時間を大切にしたい、自分の時間をもっと持ちたいと考えている人にとって、台所、食堂、居間の一体化は、生活の質を高めるための、一つの有効な手段と言えるでしょう。

配置の工夫

居間と食堂と台所が一緒になった空間を心地よく過ごすには、家具や設備の配置を工夫することが大切です。まず、日差しがよく入り、風通しの良い場所にテーブルや椅子、調理台などを配置することで、明るく広々とした空間にすることができます。西日が強く当たる場所では、家具の色あせや室温の上昇につながるため、カーテンやブラインドなどで日差しを調整することが重要です。夏は特に暑くなりやすいので、遮熱効果のあるカーテンを選ぶ、窓の外に緑のカーテンを設置する、すだれやよしずで日差しを遮るなど、暑さ対策をしっかり行いましょう。
また、台所で料理をした時のにおいや煙が居間に広がらないように、換気設備を整えることも重要です。換気をしっかり行うことで、においや煙だけでなく、室内の湿気も取り除くことができるので、カビの発生を防ぎ、清潔な空間を保つことができます。レンジフードは、台所の広さや調理器具に合わせて適切なものを選び、効果的に換気が行える場所に設置しましょう。最近では、空気清浄機と組み合わせることで、より効果的ににおいや煙を除去できる換気システムも販売されています。
さらに、家具の配置にも気を配ることで、より快適な空間を作ることができます。例えば、ソファとテレビの距離を適切に保つことで、目への負担を軽減できます。また、テーブルや椅子の配置を工夫することで、家族が自然と集まりやすく、会話が弾む空間にすることができます。家具の高さを揃える、視線を遮るような家具の配置を避けるなど、空間を広く見せる工夫も取り入れると、より開放的な空間を演出できます。このように、様々な工夫を凝らすことで、居間と食堂と台所が一緒になった空間を、家族みんなが快適に過ごせる場所にすることができるのです。
| 場所 | 対策 | 効果 |
|---|---|---|
| テーブル、椅子、調理台 | 日差しがよく入り、風通しの良い場所に配置 | 明るく広々とした空間 |
| 西日が強く当たる場所 | カーテンやブラインドなどで日差しを調整 遮熱効果のあるカーテン 窓の外に緑のカーテンを設置 すだれやよしずで日差しを遮る |
家具の色あせや室温の上昇防止、暑さ対策 |
| 台所 | 適切な換気設備 空気清浄機と換気システムの組み合わせ |
においや煙、湿気を除去、カビの発生防止 |
| 居間 | ソファとテレビの距離を適切に保つ テーブルや椅子の配置を工夫 家具の高さを揃える 視線を遮る家具の配置を避ける |
目への負担軽減、家族の会話促進、空間を広く見せる |
多様なレイアウト

居間、食堂、台所が一緒になった空間は、様々な配置が考えられます。家族の人数や暮らし方に合わせて、最適な配置を選びましょう。例えば、台所の中央に調理台を設ける「島型台所」にすれば、広々とした空間を演出できます。家族みんなで料理を楽しんだり、会話をしながら食事の準備をすることも可能です。また、調理台を壁際に配置し、一部をカウンターとして使う「対面型台所」にすれば、調理をする場所と食事をする場所をきちんと分けることができます。カウンター越しに配膳や後片付けができるので、家事の負担も軽減されます。
食事をするための机と、くつろぐための椅子の配置も大切です。机を部屋の中央に置けば、家族が自然と集まる場所になります。壁際に沿って机を配置すれば、空間を広く使うことができます。また、椅子の種類や色、配置によっても、部屋の雰囲気が大きく変わります。背もたれが高く、ゆったりとした椅子を置けば、落ち着いた雰囲気になります。明るい色の椅子を置けば、部屋全体が華やかな印象になります。
空間を広く見せるためには、家具の高さを揃えることも効果的です。低い家具で統一すれば、視線が遮られず、部屋全体が広く感じられます。また、壁の色や照明も重要な要素です。明るい色の壁は、部屋を広く明るく見せる効果があります。間接照明を使えば、落ち着いた雰囲気を演出できます。
それぞれの家族の要望に合わせた配置を考えることで、より快適で使いやすい居間、食堂、台所を実現できます。家族みんなで話し合い、理想の空間を作り上げましょう。
| 要素 | 配置例 | メリット・デメリット |
|---|---|---|
| 台所 | 島型台所 | メリット:広々とした空間を演出、家族みんなで料理を楽しめる デメリット:調理スペースと食事スペースの区切りがない |
| 対面型台所 | メリット:調理スペースと食事スペースを区切ることができる、カウンター越しに配膳や後片付けができる デメリット:空間が狭く感じる場合がある |
|
| 机 | 中央配置 | メリット:家族が自然と集まる場所になる デメリット:空間が狭く感じる場合がある |
| 壁際配置 | メリット:空間を広く使える デメリット:家族が集まりにくい場合がある |
|
| 椅子 | 種類、色、配置 | 部屋の雰囲気を大きく変える |
| 家具の高さ | 低い家具で統一 | 視線が遮られず、部屋全体が広く感じられる |
| 壁の色 | 明るい色 | 部屋を広く明るく見せる効果 |
| 照明 | 間接照明 | 落ち着いた雰囲気を演出 |
おもてなしの空間

お客様を温かく迎える空間作りは、住まいの中でも特に大切です。中でも、居間食堂台所は、お客様をもてなすのに最適な場所と言えるでしょう。広々とした空間は、様々な場面で活躍します。例えば、大人数で集まる家の催しを開いたり、友人や家族とゆったりとした時間を過ごしたり。食事の準備をしながらお客様と語らうこともできますし、皆で食卓を囲んで楽しいひとときを過ごすこともできます。居間食堂台所は、人々を繋ぐ、大切な交流の場としての役割も担っているのです。
開放的な空間作りは、お客様にくつろぎを与えるだけでなく、特別な時間を共有する上でも重要です。天井が高く、窓から光がたっぷり差し込む空間は、明るく開放的な雰囲気を演出します。壁の色や床材の質感にもこだわり、温かみのある空間を創り出すことで、お客様はよりリラックスして過ごせるでしょう。家具の配置にも工夫を凝らし、お客様が快適に過ごせるように配慮することも大切です。例えば、ゆったりと座れる椅子を用意したり、お客様同士が話しやすいようにテーブルの配置を工夫したりすることで、より心地良い空間が生まれます。
また、視覚的な要素も大切です。季節感を取り入れた飾り付けや、絵画、観葉植物などを配置することで、空間に彩りを添え、お客様の目を楽しませることができます。心地良い音楽を流したり、アロマを焚いたりするのも良いでしょう。五感を刺激する工夫を凝らすことで、お客様にとってより印象深い時間となるでしょう。居間食堂台所は、おもてなしの心を伝える、大切な空間です。お客様が心地良く過ごせるよう、様々な工夫を凝らして、思い出に残る時間を提供しましょう。
| ポイント | 詳細 |
|---|---|
| 空間の広さ | 大人数での集まり、ゆったりとした時間、食事の準備をしながらの会話、食卓を囲んでの団欒など、様々な場面で活用できる。 |
| 開放的な空間 | 高い天井、明るい採光、温かみのある壁の色や床材の質感、ゆったりとした椅子、会話しやすいテーブル配置など。 |
| 視覚的な要素 | 季節感を取り入れた飾り付け、絵画、観葉植物、心地良い音楽、アロマなど。 |
| 目的 | お客様を温かく迎える、くつろぎを与える、特別な時間を共有する、おもてなしの心を伝える。 |
| 対象 | 居間食堂台所 |
