快適な暮らしを実現する高気密・高断熱住宅

インテリアについて聞きたい
先生、「高気密・高断熱住宅」って、隙間がないから空気がこもって息苦しいんじゃないですか?

インテリア研究家
良いところに気がつきましたね。確かに隙間が少ないので、自然換気は難しくなります。そこで、常に新鮮な空気を供給するために計画的に換気を行う「24時間換気システム」が必要になるのです。

インテリアについて聞きたい
なるほど。でも、ずっと換気していると、冬は寒くて、夏は暑くなってしまうのではないですか?

インテリア研究家
それも大事なポイントですね。「高気密・高断熱住宅」は、魔法瓶のように外の気温の影響を受けにくい構造になっています。そのため、換気による熱の出入りは少なく、エアコンなどの冷暖房効率も良くなり、快適な温度を保ちやすいのです。
高気密・高断熱住宅とは。
『高気密・高断熱住宅』というのは、家の気密性と断熱性を高めることで、エネルギーの節約と快適な暮らしを両立させた住宅のことです。普通の家と比べると、床、壁、窓、天井、玄関といった箇所の隙間がほとんどなくなります。そのため、常に空気を入れ替える換気システムや家全体を冷暖房するシステムを一緒に導入するなど、部屋の中の空気をきれいに保つ工夫が必要になります。
高気密・高断熱住宅とは

高気密・高断熱住宅とは、家の隙間を少なくし、断熱性能を高めた住宅のことを指します。外の空気の影響を受けにくく、冷暖房の効率を高め、一年を通して快適な室内環境を実現します。
従来の住宅では、窓枠や壁、床などに隙間が多く、冬は冷たい外気が入り込み、夏は熱い外気が侵入しやすいため、冷暖房効率が悪く、多くのエネルギーを消費していました。高気密・高断熱住宅は、これらの隙間を極力なくすことで、外気の侵入を防ぎ、室内の温度を一定に保ちやすくします。
気密性を高めるためには、家の構造を工夫し、適切な場所に気密テープや断熱材などを用いて隙間を埋める必要があります。壁や天井、床下などに断熱材をしっかりと入れることで断熱性能を高め、外気温の影響を最小限に抑えることができます。
高気密・高断熱住宅には多くのメリットがあります。まず、光熱費を大幅に削減できます。冷暖房の使用を抑えることができるため、家計に優しい住宅と言えます。次に、一年中快適な温度を保つことができます。夏は涼しく、冬は暖かく過ごせるため、健康にも良い影響を与えます。また、結露の発生を抑え、カビやダニの発生を抑制し、建物の劣化を防ぐ効果も期待できます。
高気密・高断熱住宅は、快適な住環境を実現しながら、省エネルギーにも貢献する、現代の住宅の理想形と言えるでしょう。初期費用は従来の住宅より高くなることもありますが、長期的には光熱費の削減効果で元が取れると考えられます。環境にも家計にも優しく、健康的な暮らしを送ることができる高気密・高断熱住宅は、これからの時代の住宅のスタンダードとなるでしょう。
| 項目 | 内容 |
|---|---|
| 定義 | 家の隙間を少なくし、断熱性能を高めた住宅 |
| 目的 | 外気の侵入を防ぎ、室内の温度を一定に保つ |
| 手法 | 家の構造を工夫し、気密テープや断熱材で隙間を埋める。壁、天井、床下に断熱材を入れる。 |
| メリット |
|
| 評価 | 現代の住宅の理想形。環境にも家計にも優しく、健康的な暮らしを実現。 |
省エネルギー効果

高気密・高断熱の住宅は、エネルギーを節約する効果が非常に高いです。これは、家の中の隙間を少なくすることで、冷房や暖房で作り出した快適な温度の空気を逃がしにくくするからです。
夏は、せっかく冷やした空気が家の外に漏れにくいため、冷房の使用頻度を抑えることができます。外の暑い空気も家の中に入ってきにくいため、冷房の効果を高め、快適な室温を保つことができます。
冬は、暖房で温めた空気が外に逃げにくいため、暖房機器の設定温度を低くしても快適に過ごすことができます。外の冷たい空気も家の中に入ってきにくいため、暖房効率が上がり、少ないエネルギーで家全体を暖かく保つことができます。
このように、高気密・高断熱の住宅は、冷暖房の使用頻度を減らすことができるため、電気代やガス代などの光熱費を大幅に削減することができます。これは、家計にとって大きなメリットです。また、エネルギーの使用量を減らすことは、二酸化炭素の排出量削減にもつながり、地球環境の保全にも貢献します。
高気密・高断熱住宅は、初期費用は少し高くなることもありますが、長い目で見ると光熱費の節約効果が大きく、結果的には経済的なメリットを得られます。つまり、初期投資を回収できるだけでなく、将来にわたって家計を助ける効果が期待できる住宅なのです。
| 季節 | 効果 | メリット |
|---|---|---|
| 夏 | 冷やした空気の流出減少、熱い空気の流入減少 | 冷房使用頻度減、快適な室温維持 |
| 冬 | 温めた空気の流出減少、冷たい空気の流入減少 | 暖房効率向上、少ないエネルギーで暖房 |
| 共通 | 光熱費削減、CO2排出量削減 | 経済的メリット、環境保全 |
| 初期費用 | 高め | 長期的に光熱費削減で回収可能 |
健康への効果

高気密・高断熱の住宅は、家族の健康に様々な良い影響をもたらします。まず挙げられるのは、隙間風や急激な温度変化による体への負担を軽減できる点です。冬場に暖かい部屋から寒い浴室やトイレへ移動する際、急激な温度変化によって血圧が大きく変動することがあります。これが、ヒートショックと呼ばれる現象で、深刻な健康問題を引き起こす危険性があります。高気密・高断熱の住宅では、家全体の温度差が小さくなるため、ヒートショックのリスクを大きく減らすことができます。
また、断熱性能の向上は、結露の発生を抑制するのにも役立ちます。冬場、窓や壁が冷え込むと、空気中の水分が結露として発生します。この結露は、カビやダニの繁殖を促す原因となり、アレルギー症状を悪化させる可能性があります。高気密・高断熱の住宅では、断熱材によって壁や天井、床などが外気の影響を受けにくくなります。そのため、結露の発生が抑えられ、カビやダニの繁殖しにくい環境を作り出すことができます。これは、アレルギーをお持ちの方や、小さなお子様がいるご家庭にとって、大変重要なメリットと言えるでしょう。
さらに、高気密・高断熱の住宅は、室内の温度を一定に保つことで、快適な居住環境を実現します。冬は暖かく、夏は涼しく過ごすことができるため、冷暖房の使用を抑え、省エネルギーにも貢献します。光熱費の節約にもつながるため、家計にも優しい住まいと言えます。このように、高気密・高断熱の住宅は、健康面だけでなく、経済面でもメリットがあり、安心して快適に暮らせる住環境を提供してくれます。
| メリット | 説明 |
|---|---|
| ヒートショックリスク軽減 | 隙間風や急激な温度変化が抑えられ、家全体の温度差が小さくなるため、ヒートショックのリスクを低減。 |
| 結露抑制 | 断熱性能の向上により、結露の発生を抑え、カビやダニの繁殖を抑制。アレルギー対策にも効果的。 |
| 快適な居住環境 | 室内の温度を一定に保ち、冬は暖かく、夏は涼しく過ごせる快適な環境を提供。 |
| 省エネルギー | 冷暖房の使用を抑え、光熱費の節約に貢献。 |
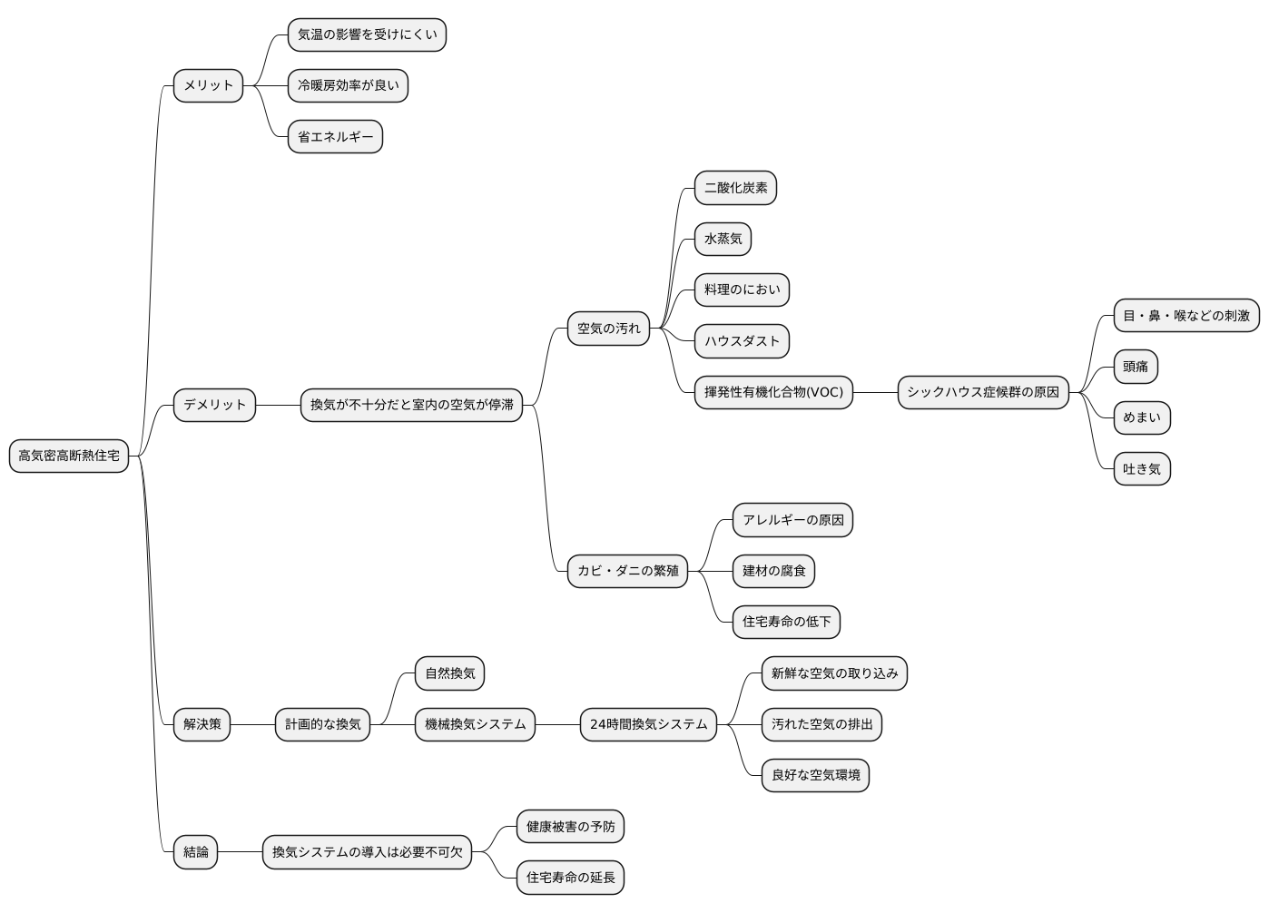
換気の重要性

近年の住宅は、高い気密性と断熱性を兼ね備えたものが主流となっています。これは、外の気温の影響を受けにくく、冷暖房効率を高めることで省エネルギーを実現できるという大きな利点があります。しかし、気密性が高いということは、家の内と外の空気の出入りが少ないことを意味します。そのため、意識的に空気の入れ替えを行わないと、室内の空気が停滞し、様々な問題を引き起こす可能性があります。
適切な換気が行われないと、まず空気が汚れます。人が呼吸をするだけでも二酸化炭素が排出されますし、生活の中で発生する水蒸気や料理のにおい、ハウスダストなども室内に滞留します。これらは、シックハウス症候群の原因となる揮発性有機化合物(VOC)の濃度を高めることにも繋がります。VOCは、建材や家具、日用品などから放出されるもので、目や鼻、喉などの刺激、頭痛、めまい、吐き気などを引き起こすことがあります。
また、湿気がこもりやすい環境は、カビやダニの繁殖を促進します。カビやダニはアレルギーの原因となるだけでなく、建材を腐食させ、家の寿命を縮めることにも繋がります。
このような問題を防ぐためには、計画的な換気が不可欠です。窓を開けて自然換気を行うことも有効ですが、より効果的なのは機械換気システムの導入です。24時間換気システムは、常に新鮮な空気を室内に取り込み、汚れた空気を排出することで、室内の空気環境を良好に保ちます。
高気密・高断熱住宅で快適かつ健康的な暮らしを送るためには、換気システムの導入は必要不可欠と言えるでしょう。初期費用はかかりますが、健康被害の予防や家の寿命を延ばすことを考えれば、長期的に見て大きなメリットがあります。換気システムの種類も様々ですので、住宅の規模や構造、家族構成などに合わせて最適なものを選びましょう。

騒音対策

気密性の高い家は、外の騒音を気にせず暮らせるだけでなく、家の中の音漏れも防げるので、近所迷惑の心配も減ります。
まず、外の騒音について。家の気密性が高いと、外の音が家の中に入りにくくなります。家の壁や窓の隙間が少ないため、音の通り道が少なくなるからです。特に、交通量の多い道路の近くや、飛行機の航路の下など、騒音が気になる場所に家を建てる場合には、気密性の高さが大きなメリットになります。静かな環境で、読書や音楽鑑賞を楽しんだり、ぐっすり眠ったりすることができるでしょう。
次に、家の中の音漏れについて。気密性の高い家は、家の中の音が外に漏れにくいという特徴もあります。楽器の演奏やホームシアターの音、お子さんの走り回る音など、家の中で発生する生活音は意外と大きなものです。気密性が高いことで、これらの音が近隣に漏れるのを抑え、近所との良好な関係を保つのに役立ちます。また、プライバシー保護の面でも効果的です。家族だけの時間を安心して過ごせるでしょう。
さらに、気密性の高い家は、断熱性も高いため、省エネルギーにもつながります。夏は外の暑さを、冬は外の寒さを遮断し、冷暖房効率を高めます。結果として、光熱費の節約になり、家計にも優しい住まいとなるでしょう。
このように、気密性の高い家は、騒音対策だけでなく、様々なメリットがあります。快適で環境にも優しい暮らしを実現するために、家づくりの際には気密性に注目してみることをお勧めします。
| メリット | 説明 |
|---|---|
| 騒音対策(外部騒音) | 家の気密性が高いと、外の音が家の中に入りにくくなる。交通量の多い道路の近くや、飛行機の航路の下など、騒音が気になる場所に家を建てる場合に大きなメリット。 |
| 騒音対策(内部騒音) | 家の中の音が外に漏れにくい。楽器の演奏やホームシアターの音、お子さんの走り回る音など、近隣に漏れるのを抑え、近所との良好な関係を保つのに役立つ。プライバシー保護の面でも効果的。 |
| 省エネルギー | 気密性の高い家は断熱性も高く、夏は外の暑さを、冬は外の寒さを遮断し、冷暖房効率を高める。結果として、光熱費の節約になる。 |
施工時の注意点

高性能な家を作る上で、工事中の良し悪しはとても大切です。隙間風が少なく、温度変化の少ない家を作るには、設計図通りに工事を進めることが欠かせません。もし工事が設計通りでなければ、せっかくの性能が生かせなくなってしまいます。快適な暮らしを実現するためには、工事の段階で細心の注意を払う必要があります。
まず、工事をしてくれる業者選びは慎重に行いましょう。たくさんの経験があり、信頼できる業者を選ぶことが大切です。過去の工事の実績や評判を調べ、納得のいく業者を選びましょう。話をよく聞いてくれ、こちらの要望を丁寧に説明してくれる業者であれば、より安心です。
業者を選んだ後も、工事中の確認を怠らないようにしましょう。図面通りに工事が進んでいるか、材料は正しく使われているか、自分の目で確かめることが大切です。疑問点があれば、すぐに業者に確認し、納得のいくまで説明を受けましょう。工事の様子を写真や動画で記録しておくと、後から確認する際に役立ちます。
特に、隙間風が入らないようにする工事と、熱を逃がさないようにする工事は重要です。壁や天井、床などの断熱材が正しく施工されているか、窓やドアの隙間がしっかりと埋められているかを確認しましょう。また、換気設備が適切に設置されているかも重要な確認事項です。適切な換気は、室内の空気をきれいに保つだけでなく、結露を防ぐ効果もあります。
正しい工事を行うことで、高性能な家のメリットを最大限に引き出すことができます。快適な温度で過ごせるだけでなく、冷暖房費の節約にもつながります。将来の光熱費の負担を考えると、工事中の少しの手間を惜しまないことが大切です。快適で省エネルギーな暮らしを実現するために、工事の段階からしっかりと気を配りましょう。
| 工程 | 注意点 |
|---|---|
| 業者選び | 経験豊富、信頼できる、実績・評判が良い、コミュニケーションが良好 |
| 工事中 | 図面通りか、材料は正しいか、疑問点は確認、写真・動画記録 |
| 隙間風対策 | 断熱材の施工、窓・ドアの隙間 |
| 熱対策 | 断熱材の施工 |
| 換気設備 | 適切な設置 |
